Just a nice title
Watermark
Home
  Universidad
    Electromag
      Líneas
        Diagramas

Páginas:
  Índice

  Antenas
  Líneas
    Simulación
    Reflectometro
    DC:
      RL > Zo
    AC:
      RL > Zo
      RL < Zo
    Adaptación
  Propagación

Otras páginas:
  Propagación
  Chirper
  Antenas

Cátedra de Radiación y Propagación

Reflectometría

A lo largo de los años varias versiones del mini-reflectometro fueron realizados. Abajo hay diferentes implementaciones

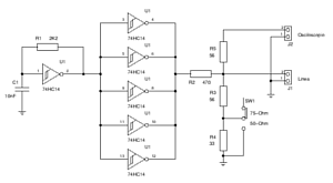
El integrado utilizado preferentemente es el 74HC14. Los motivos son varios:

Última versión (versión 3, 2015)

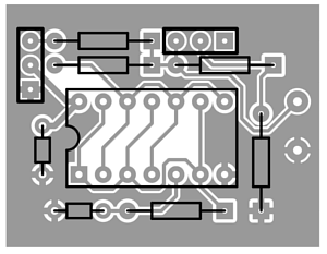
Circuito impreso para el reflectometro, a 600 pixeles/pulgada (600 dpi) Vista del lado de componentes!
Ubicación de los componentes en la plaqueta.
PDF con el circuito del reflectometro.

Última versión (versión 1, 2012)

Esta versión, aunque eléctricamente algo superior, causó algunos problemas en la fabricación del los impresos, por la reducida separación entre el área de masa y las pistas (12 mils, o 0.3mm). Requiere de cuidado cuando se utilizan métodos 'artesanales'.

Circuito impreso para el reflectometro, a 600 pixeles/pulgada (600 dpi) Vista del lado de componentes!
Ubicación de los componentes en la plaqueta.
PDF con el circuito del reflectometro.

Reflectometro, versión 2

Jonathan Amenabar (alumno UCC Ingeniería) me envió una versión quizás mas facil de reproducir que el diseño mio (que tiene poca separación entre la masa y el circuito.
Circuito impreso para el reflectometro, a 600 pixeles/pulgada (600 dpi) Vista del lado de componentes!
Ubicación de los componentes en la plaqueta.

(c) John Coppens ON6JC/LW3HAZ correo